中南大化语轩—新民论坛系列交流会顺利开展
发布时间:2020-09-28 来源:伟德victor1946官网登录方素素 浏览次数:
2020年9月25日,伟德victor1946官网新校区伟德victor1946官网登录133报告厅举办了化语轩-新民论坛系列交流会。交流会由纪效波教授主持,伟德victor1946官网登录党委书记罗永忠同志致欢迎词,来自全院相关学科的师生们参加了此次的交流会。

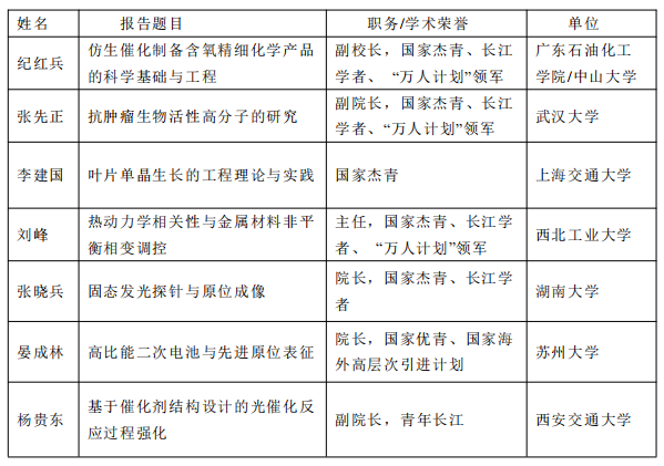
在本次交流会上,来自上海交通大学、武汉大学、中山大学、西安交通大学、西北工业大学、苏州大学等国内著名高校的7位教授分别就仿生催化、抗肿瘤生物医用材料、发动机叶片单晶生长、热力学相关性与非平衡相变、固态发光探针、电池原位表征、光催化等领域做了精彩的学术报告。

每次报告结束后,各位教授与在场的的员工和老师进行了多次互动,对员工提出的问题进行了细致的解答。最后,此次讲座在师生们的阵阵掌声中落下了帷幕。本次论坛为公司师生提供了一次良好学术交流机会,可有效促进多学科交叉发展。